北京上周1个项目新批入市 成交面积增长24.83%
傻大方小编提示您本文标题是:北京上周1个项目新批入市 成交面积增长24.83%。来源是。
北京上周1个项目新批入市 成交面积增长24.83%。项目|北京|入市|增长|开盘---
ABCDFGH
JKLMNQST
房天下产业网讯:本周(2018.04.09-2018.04.15)本周北京1个项目新批入市。商品住宅(剔除保障性住房)成交3.67万平方米,环比增长24.83%。(本文来源:《北京商品住宅新开盘监测报告(2018.04.09-2018.04.15)》)
1.北京市场综述:
(1)商品住宅供求:
市场供应:本周有1个项目新批入市,批准上市面积2.5万平方米。
项目|北京|入市|增长|开盘---

市场成交:本周商品住宅(剔除保障性住房)成交3.67万平方米,环比增长24.83%。
项目|北京|入市|增长|开盘---

项目|北京|入市|增长|开盘---

(2)土地市场:本周北京推出两宗住宅用地,无新成交土地。
土地推出情况
本周(2018.04.09-2018.04.15)北京推出两宗住宅用地,分别位于房山区和门头沟区,总规划建面26.95万平。
项目|北京|入市|增长|开盘---

土地成交情况
本周(2018.04.09-2018.04.15)北京无土地成交。
(3)政策及市场动态:
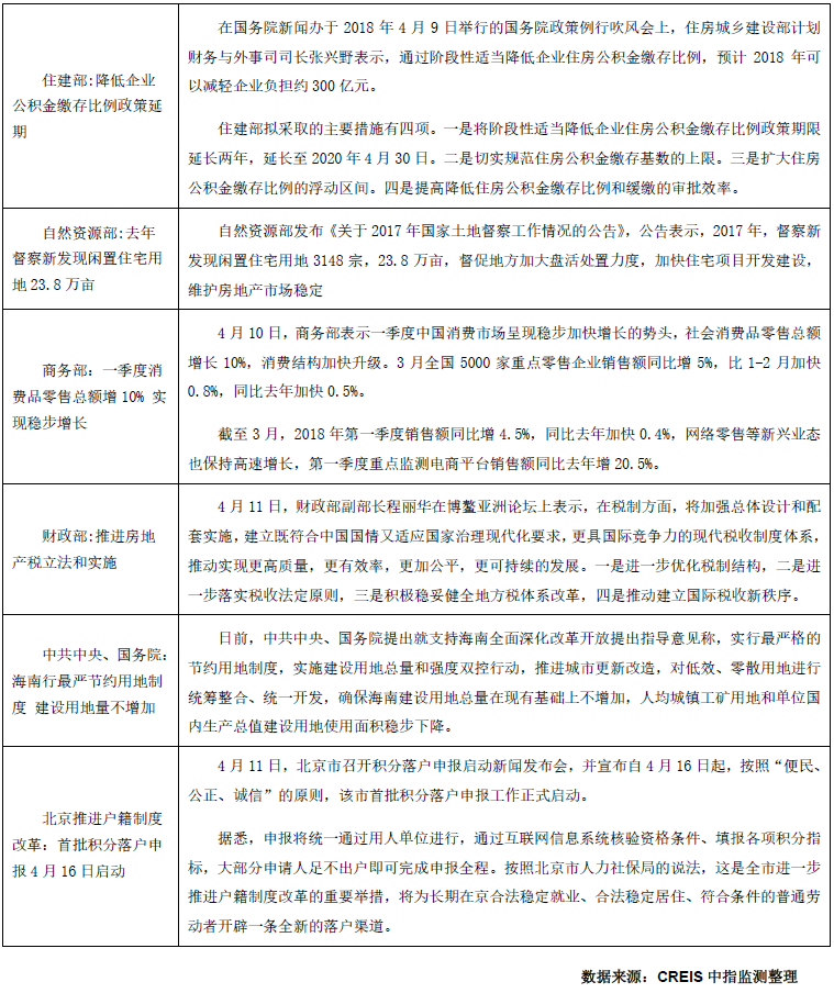
表:2018年04月09日-2018年04月15日北京相关政策及市场动态
项目|北京|入市|增长|开盘---

2.开盘综述:本周有3个新开盘项目。
本周(2018.04.09-2018.04.15)北京有3个新开盘项目。
项目|北京|入市|增长|开盘---

3.下周开盘预告:下周预计5个项目新开盘
北京下周(2018.04.16-2018.04.22)预计5个项目新开盘。
项目|北京|入市|增长|开盘---
- 一口气砸下1个亿,只为在山谷中,造一座艺术馆
- 北京发布国内首个餐饮业就餐区和后厨环境卫生规范
- 2018北京高考化学试卷整体评析
- 2018北京高考物理试卷整体评析
- 2018北京高考英语试卷整体评析
- “徐德亮和他的朋友们相声专场”在北京造纸七厂火爆上演
- 北京市委组织部领导莅临河南邓州市调研指导工作
- 勇士王朝已经到来,那么骑士的未来呢?
- 告密是告密,权利是权利 | 马少华
- 贵州房产中介;北京首批限竞房即将入市,预计下半年批量供应解渴
